Projeto

Geral

Perfil

Ações

Processo #156496

Aberta

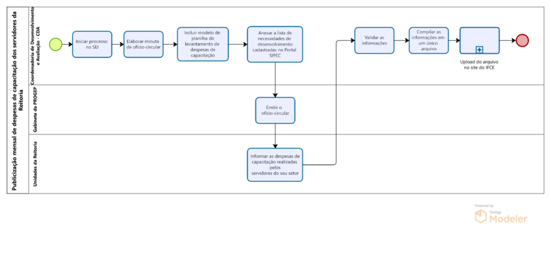
Publicização mensal de despesas de capacitação dos servidores da Reitoria

Adicionado por Erica Gomes Bezerra 6 meses atrás.

Situação:
Novo
Prioridade:
Média
Atribuído para:
Categoria:
Pessoas: Treinamento e Desenvolvimento
% Terminado:

100%

Macroprocesso:
8. Gestão de Pessoas
Etapa do mapeamento:
4. MELHORIA
Base de conhecimento:
Não se aplica

Descrição

Publicação mensal das despesas com ações de desenvolvimento dos servidores da Reitoria.


Arquivos

Fluxograma - Publicização mensal de despesas de capacitação dos servidores da Reitoria.png (124 KB) Fluxograma - Publicização mensal de despesas de capacitação dos servidores da Reitoria.png Fluxograma - Publicização mensal de despesas de capacitação dos servidores da Reitoria Erica Gomes Bezerra, 06/11/2025 08:22 h
Diagrama de Escopo - Publicização mensal de despesas de capacitação dos servidores da Reitoria.png (142 KB) Diagrama de Escopo - Publicização mensal de despesas de capacitação dos servidores da Reitoria.png Diagrama de Escopo - Publicização mensal de despesas de capacitação dos servidores da Reitoria Erica Gomes Bezerra, 06/11/2025 08:22 h

Nenhuma informação disponível

Ações

Exportar para Atom PDF