Projeto

Geral

Perfil

Ações

Processo #90753

Aberta

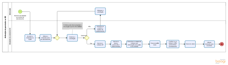
Atribuição de permissão no SEI

Adicionado por Livia Leticia Lima Gondim aproximadamente 3 anos atrás. Atualizado 6 meses atrás.

Situação:
Novo
Prioridade:
Média
Categoria:
Informação: Documental e arquivista
% Terminado:

0%

Macroprocesso:
6. Gestão da Informação
Etapa do mapeamento:
4. MELHORIA
Base de conhecimento:
Publicada

Descrição

Link para vídeos do treinamento de ADMINISTRADORES DE UNIDADE SEI: https://drive.google.com/drive/folders/1E4wOzj1BQNNO6eoq-_g493wvLfffSlij?usp=drive_link


Arquivos

Ações #1

Atualizado por Glauter dos Santos Guimaraes6 meses

  • Base de conhecimento ajustado para Publicada
  • Descrição atualizado(a) (diff)

Link para vídeos do treinamento de ADMINISTRADORES DE UNIDADE SEI: https://drive.google.com/drive/folders/1E4wOzj1BQNNO6eoq-_g493wvLfffSlij?usp=drive_link

Ações

Exportar para Atom PDF