Projeto

Geral

Perfil

Ações

Processo #90755

Aberta

Cadastro de usuário externo

Adicionado por Livia Leticia Lima Gondim aproximadamente 3 anos atrás. Atualizado 5 meses atrás.

Situação:
Novo
Prioridade:
Média
Categoria:
Informação: Documental e arquivista
% Terminado:

0%

Macroprocesso:
6. Gestão da Informação
Etapa do mapeamento:
4. MELHORIA
Base de conhecimento:
Publicada

Descrição

Link para vídeos do treinamento de ADMINISTRADORES DE UNIDADE SEI: https://drive.google.com/drive/folders/1E4wOzj1BQNNO6eoq-_g493wvLfffSlij?usp=drive_link


Arquivos

Diagrama de Escopo - Cadastro de usuário externo.pptx.png (91,4 KB) Diagrama de Escopo - Cadastro de usuário externo.pptx.png Diagrama de Escopo - Cadastro de usuário externo Glauter dos Santos Guimaraes, 30/08/2022 11:04 h
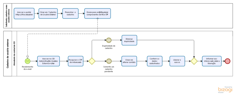
Fluxograma - Cadastro de usuário externo.png (30,9 KB) Fluxograma - Cadastro de usuário externo.png Fluxograma - Cadastro de usuário externo Glauter dos Santos Guimaraes, 30/08/2022 11:04 h
Ações #1

Atualizado por Glauter dos Santos Guimaraesaproximadamente 3 anos

  • Arquivo excluído (Fluxograma - Cadastro de usuário externo.png)
Ações #2

Atualizado por Glauter dos Santos Guimaraesaproximadamente 3 anos

  • Arquivo excluído (Diagrama - Cadastro de usuário externo.png)
Ações #4

Atualizado por Glauter dos Santos Guimaraes5 meses

  • Base de conhecimento ajustado para Publicada
  • Descrição atualizado(a) (diff)
Ações

Exportar para Atom PDF