Projeto

Geral

Perfil

Ações

Processo #91917

Aberta

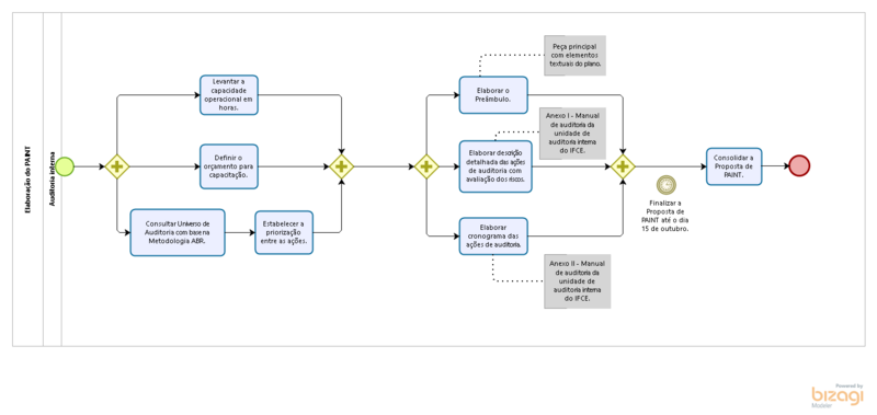
Elaboração do Plano Anual das Atividades de Auditoria Interna

Adicionado por Ingrid De Castro Gondim aproximadamente 3 anos atrás. Atualizado mais de 2 anos atrás.

Situação:
Novo
Prioridade:
Média
Atribuído para:
Ingrid De Castro Gondim
Categoria:
Governança: Auditoria Interna
% Terminado:

100%

Macroprocesso:
5. Governança
Etapa do mapeamento:
4. MELHORIA
Base de conhecimento:

Arquivos

Diagrama - Elaboração do Plano Anual das Atividades de Auditoria Interna.png (97 KB) Diagrama - Elaboração do Plano Anual das Atividades de Auditoria Interna.png Diagrama - Elaboração do Plano Anual das Atividades de Auditoria Interna Ingrid De Castro Gondim, 15/09/2022 19:31 h
Fluxograma - Elaboração do PAINT.png (33 KB) Fluxograma - Elaboração do PAINT.png Fluxograma - Elaboração do PAINT Glauter dos Santos Guimaraes, 02/06/2023 11:14 h
Ações #1

Atualizado por Livia Leticia Lima Gondimaproximadamente 3 anos

  • Arquivo Fluxograma - Elaboração do PAINT.png adicionado
Ações #3

Atualizado por Glauter dos Santos Guimaraesmais de 2 anos

  • Arquivo excluído (Fluxograma - Elaboração do PAINT.png)
Ações

Exportar para Atom PDF